手机版 | 登陆 | 注册 | 留言 | 设首页 | 加收藏
当前位置: 网站首页 > 产品安全 > 安全生产 > 文章

猪场引种运输环节的生物安全管控措施

时间:2025-05-04    点击: 次    来源:猪场快递员    作者:孙厚法 - 小 + 大

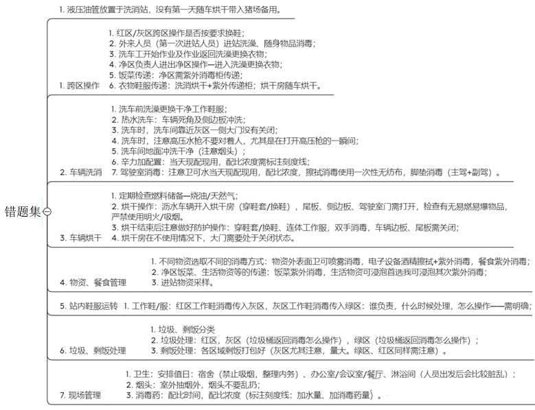
案例:洗消组错题集及总结

3.2 亮点总结

针对本次引种过程中发生的一些比较好的动作和细节,总结到公司的引种运输方案中,添加到对应的SOP中推广应用。

总结:一次成功的引种,是众多细节管理的结果,任何一个环节出现漏洞,都会导致全盘皆输,因此需要生产、兽医、物流等部门齐心协力,闭环管理才能够实现安全有效的引种工作。引种运输环节的生物安全管控没有最严格,只有更严格。

上一篇:《禁限用兽药名录》2025版

下一篇:养猪业生物安全防控新实践

网站地图 | 服务条款 | 联系方式 | 关于阳光
冀公网安备 13050002001403号

|

建议使用1440*900分辨率浏览 
冀ICP备14003538号  |   QQ:472413691  |  电话:0319—3163003  |