阳光畜牧网浏览须知
手机版
|
登陆
|
注册
|
留言
|
设首页
|
加收藏
首页
畜牧动态
发展论坛
疫病防控
农牧市场
产品安全
畜牧科技
饲养管理
动物诊疗
视频图谱
给我留言
当前位置:
网站首页
>
畜牧动态
>
风云榜单
> 文章
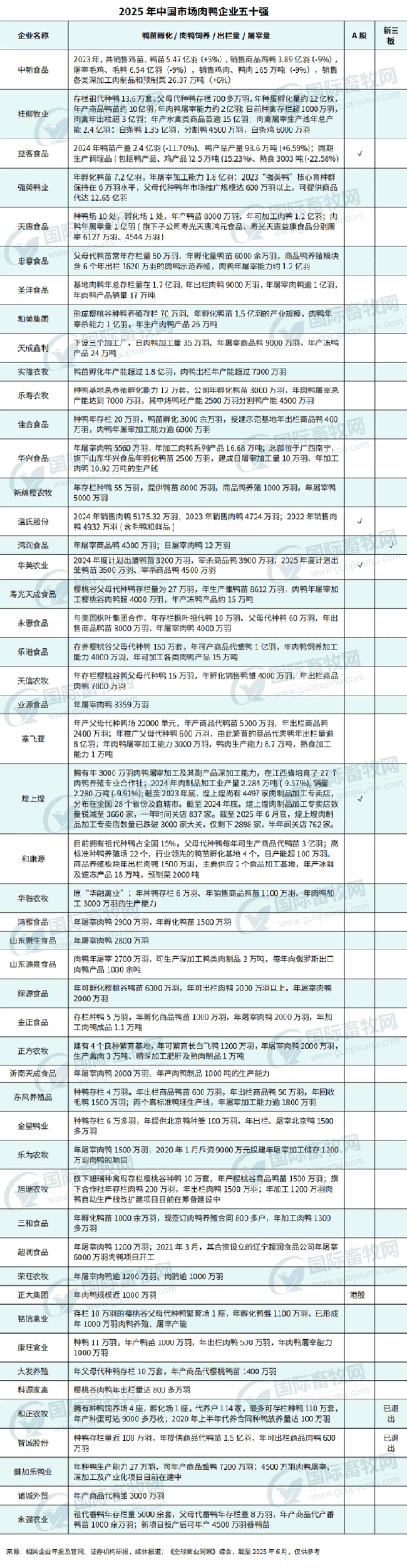
2025年中国市场肉鸭企业五十强
时间:2025-11-04 点击:
次 来源:国际畜牧网 作者:佚名
- 小
+ 大
上一篇:
15家上市饲料企业发布2025年三季度业绩
下一篇:
2025年河北省畜禽标准化养殖场名单
政策法规
行业资讯
规范标准
动物疫情
风云榜单
农牧达人
热门文章
2011年河北省省级畜禽养殖标准化示范场名录
全国兽用疫苗生产企业(不完全统计)
全国各地网友养猪QQ交流群
全国重点养禽场(小区)名录
中国的猪饲料品牌有哪些?
最新文章
农业农村部:2026年第一期兽药质量监督抽检情况的通报
2025年度中国畜牧业影响力企业榜单
2025年中国蛋鸡养殖10强县
农业农村部:2025年第四期兽药质量监督抽检情况的通报
2025年中国市场蛋鸡企业50强
推荐阅读
最高法院:3•15全国饲料公司失信黑名单
第六批国家级畜禽遗传资源保种场名单
全国第一批畜牧业绿色发展示范县名单
农业部:2017年非法兽药生产企业黑名单(三)
农业部:第一批8个休闲观光牧场
网站地图
|
服务条款
|
联系方式
|
关于阳光
冀公网安备 13050002001403号
|
建议使用1440*900分辨率浏览
冀ICP备14003538号
| QQ:472413691 | 电话:0319—3163003 |