阳光畜牧网浏览须知
手机版
|
登陆
|
注册
|
留言
|
设首页
|
加收藏
首页
畜牧动态
发展论坛
疫病防控
农牧市场
产品安全
畜牧科技
饲养管理
动物诊疗
视频图谱
给我留言
当前位置:
网站首页
>
疫病防控
>
临床兽医
> 文章
猪常见腹泻类疾病的鉴别诊断
时间:2026-04-17 点击:
次 来源:猪场管理者 作者:佚名
- 小
+ 大
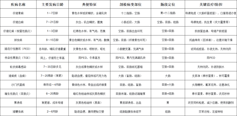
常见腹泻类疾病鉴别表格
首页
前一页
1
2
后一页
尾页
上一篇:
家禽肌腺胃炎的研究与分析
下一篇:没有了
兽医战略
临床兽医
兽药园地
基础兽医
预警预报
兽医考试
监测流调
预防兽医
热门文章
谈谈狗狗的结扎
鸡病诊断的基本知识
禽病理解剖检验技术概要
禽病临床诊断技术总结
猪病理剖检诊断技术概要
最新文章
猪常见腹泻类疾病的鉴别诊断
家禽肌腺胃炎的研究与分析
牛病兽医临床诊疗实操与基础知识
母猪泪斑形成的原因和解决方法
哺乳仔猪常见神经性疾病鉴别诊断与综合防治
推荐阅读
当前禽支原体(MG/MS)发生规律及防控思路
非洲猪瘟流行原因分析及防控建议
刘秀梵:我国禽流感的流行动态及防控
H9亚型禽流感的流行情况和综合防控
畸形蛋的产生原因及防治
网站地图
|
服务条款
|
联系方式
|
关于阳光
冀公网安备 13050002001403号
|
建议使用1440*900分辨率浏览
冀ICP备14003538号
| QQ:472413691 | 电话:0319—3163003 |