临床兽医

猪场神经症状药物配伍禁忌与重症急救方案

日期:01-15 作者:佚名- 小 + 大

针对猪场出现的神经症状,合理选择能透过血脑屏障的抗生素是关键。这通常意味着猪可能患有细菌性脑膜炎,最常见的病原是猪链球菌,其能破坏血脑屏障。以下是常用药物、治疗方案及配伍的详细指南。

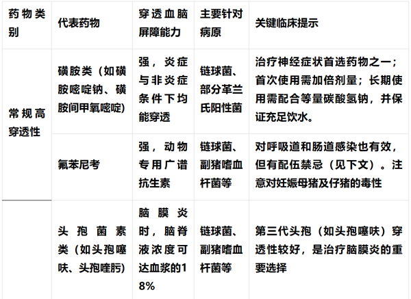
一、核心治疗药物选择

治疗细菌性脑膜炎,需选用能有效透过血脑屏障的药物。根据穿透能力和抗菌谱,可分为以下两类:


二、针对神经症状的治疗方案与配伍

出现神经症状时,治疗需 “抗菌”与“对症”相结合,并注意药物间的协同与禁忌。

1. 核心抗菌治疗方案

确诊或高度怀疑为细菌性脑膜炎(如猪链球菌脑膜炎型)时,可参考以下方案:

重症脑膜炎首选组合:头孢噻呋(5mg/kg,每日1次) + 磺胺嘧啶钠(首次剂量加倍,20mg/kg)。此方案利用了头孢噻呋的强效杀菌和磺胺的高屏障穿透力,是有效的紧急处置方案。

经典替代方案:复方磺胺嘧啶钠注射液(含甲氧苄啶)单独肌肉注射,首次加倍。或使用阿莫西林/克拉维酸(20mg/kg,每日2次)联合恩诺沙星(5mg/kg)。

针对混合感染:若伴有严重呼吸道症状,疑为副猪嗜血杆菌等混合感染,可考虑氟苯尼考+替米考星的“呼吸道”组合,但此方案主要用于呼吸道,治疗脑膜炎时需评估磺胺或头孢的联合使用。

2. 辅助对症治疗药物

控制症状、降低颅内压和神经保护同等重要:

降低颅内压:使用甘露醇(1g/kg)静脉注射,可快速缓解脑水肿。

抗炎与抗休克:短期使用地塞米松(0.2mg/kg),有助于抑制炎症、稳定血脑屏障。

上一篇:猪场越冬非瘟防控核心要点

下一篇:猪轮状病毒腹泻的类症鉴别及防治

网站地图 | 服务条款 | 联系方式 | 关于阳光

冀ICP备14003538号  |   QQ:472413691  |  地址:河北省邢台市  |  电话:0319—3163003  |  

Copyright © 2026 天人文章管理系统 授权使用


首页
分享
留言 搜索 我的