风云榜单

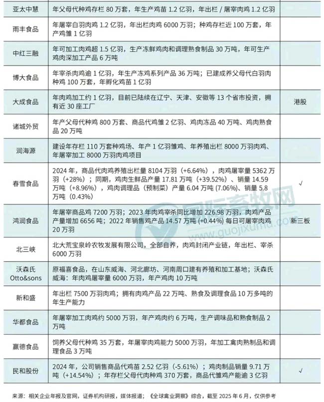
2025年中国市场白羽肉鸡企业30强

日期:10-23 作者:佚名- 小 + 大

上一篇:2025年全国蛋鸡存栏20强

下一篇:2025年中国黄羽肉鸡企业二十强

网站地图 | 服务条款 | 联系方式 | 关于阳光

冀ICP备14003538号  |   QQ:472413691  |  地址:河北省邢台市  |  电话:0319—3163003  |  

Copyright © 2026 天人文章管理系统 授权使用


首页
分享
留言 搜索 我的